喜讯(苏州市中小学课程教学深化改革项目)
日期:2025-12-08 17:55:27  浏览量:0

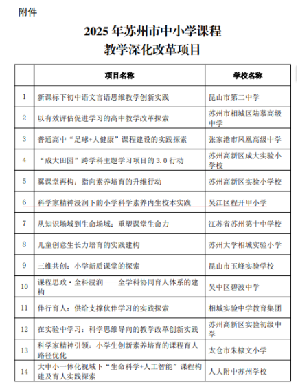
12月8日,苏州市教育局公布2025年中小学课程教学深化改革项目名单,我校申报的“科学家精神浸润下的小学科学素养内生校本实践”项目成功立项。这一成果离不开全校师生的深耕细作与教科研团队的潜心钻研。未来,学校将以该项目为抓手,深化课程教学改革,推动教育教学质量再上新台阶,助力学生全面成长。

image.png